热线电话:4000-330-310

编者按:
硅谷用代码写规则,NEOM用金钱堆砌未来,新加坡用治理优化城市,深圳用创新系统回答——这就是人类文明的下一站。
从“单点突破”到“系统升级”,深圳方案不是乌托邦,而是全球唯一经得起对标、扛得住风险、造得出样本的“系统级答案”。
1979 年,蛇口一炮炸开中国计划经济铁幕。
2025 年,市委一个签字,中央一个批复,深圳将再次炸开全球“丰裕社会”之门。
“中华人民共和国万岁”“世界人民大团结万岁”——这闪耀于天安门城楼的崇高誓言,为深圳标定了从“中国改开试验田”迈向“人类命运共同体试验区”的伟大航向。
国家强盛,是深圳升维的根基;世界大同,是人类文明的愿景。深圳开启“人类命运共同体试验区”的伟大探索,既是为“中华人民共和国万岁”书写时代答卷,更是为“世界人民大团结万岁”谱写宏伟序章。
这不仅是深圳一个城市的全面升维,更是一个大国在现代化征程上,对其崇高誓言的坚定践行。
45年再炸一次开山炮。
签字即行动,批复创历史。

总书记广东考察点燃新征程!深圳 45 年后再炸 “开山炮”,以灯塔之光照亮人类命运共同体
人类命运共同体试验区:二十届四中全会的深圳答卷 ——从“开山炮”到“文明灯塔”,一座城市的千年使命
从一维商前时代到二维商品时代,再到今天即将到达的三维商权时代,人类文明正在迎来万年一遇的高光时刻

引言:五十年一遇的时代机遇
当美国《AI 行动计划》以技术封锁+规则霸权围堵中国,当沙特 NEOM 用 5000 亿美元砸向线性城市,当新加坡把政府服务压缩进一部手机,世界各国都在争夺“未来定义权”的关键时刻,深圳却提出了一个更高维度的命题:
“如何让 AI 时代的红利,不分化地流向每一个人?”
这不是产业规划,而是一场文明升级。
本篇作为《人类命运共同体试验区(深圳)提议延伸阅读矩阵》第八篇——全球对比维度,用世界语言对话各级决策者:
从“单点突破”到“系统升级”,深圳方案不是乌托邦,而是全球唯一经得起对标、扛得住风险、造得出样本的“系统级答案”。
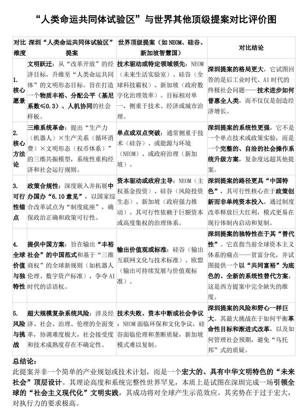
以下五维一览表,让决策者30秒看懂深圳方案的全球唯一性。

结论:深圳不是参与竞争,而是定义竞争;不是单点突破,而是系统升级;不是沙漠造城,而是制度跃迁。
与硅谷、NEOM等全球提案相比,深圳方案的独特性在于以“丰裕社会”替代技术霸权,成为系统级答案。例如,在文明愿景维度,深圳聚焦“物质丰裕+分配公平”,而硅谷追求技术垄断——这直接呼应“人类命运共同体启航:深圳灯塔,照亮所有人”中“光耀地球村”的终极目标。
一、四维对标矩阵:深圳如何碾压式胜出
深圳“人类命运共同体试验区” | 硅谷 AI 生态 | 沙特 NEOM | 新加坡智慧国 | 深圳胜出点 | |
核心愿景 | 物质丰裕+分配公平+人机协同(基尼系数≤0.3) | 技术垄断+军事优势 | 零碳奢华线性城市 | 政府数字效率 | 唯一把“共同富裕”写进 KPI |
方法论 | 三维共振:机器人×循环消费×权币 | 单点技术突破 | 资本堆砌体验 | 政务数字化 | 全球唯一“社会操作系统”级方案 |
可行性锚点 | 中办国办 6·10 意见+前海立法权+综改试点 | 全球资本+大学+军工 | 5000 亿美元主权基金 | 强政府小国模式 | 政策零风险、财政低杠杆、失败可退出 |
全球输出 | 机器人伦理+数字资产标准+共同富裕指标 | 技术+美元标准 | 能源转型样板 | 小国善治模板 | 唯一对“贫富分化”给出制度替代答案 |
风险控制 | 三重防火墙:政策合规、财政安全、社会稳定 | 技术失败、伦理争议 | 资本断供、文化冲突 | 复制性差 | 全链条风险对冲,零震荡启动 |
二、制度防火墙:把“野心”炼成“确定性”
风险项 | 西方提案典型表现 | 深圳对冲机制 |
技术失败 | Meta 元宇宙烂尾、Google Glass 停产 | 前海沙盒+事业法人双壳:失败即注销,政府零债务 |
资本断供 | NEOM Line 停工、WeWork 暴雷 | 企业包销 3 万亿订单+政府 2 亿元金股,财政出资<0.3 % |
社会阻力 | 欧盟卡车司机抗议、美国红蓝对立 | 每替代 100 岗新增 150 岗+50 亿转型基金+全民 AI 教育 |
伦理争议 | OpenAI 宫斗、算法偏见 | 国家级机器人伦理实验室+ISO 标准主导权,争议前置为标准 |
三、全球顶级策划视角:深圳方案的独特性指数
独特性维度 | 硅谷 | NEOM | 新加坡 | 深圳 | 深圳领先度 |
文明叙事高度 | ★★☆ | ★★☆ | ★★☆ | ★★★ | 唯一提出“丰裕社会”中国范式 |
系统复杂度 | ★★☆ | ★★☆ | ★★☆ | ★★★ | 三维共振>单点突破数量级 |
政策合规深度 | ★★☆ | ★☆☆ | ★★★ | ★★★ | 6·10 意见+前海立法权双保险 |
财政杠杆效率 | ★★☆ | ★☆☆ | ★★☆ | ★★★ | 1:30 杠杆,政府出资≤6.5 % |
全球可复制性 | ★★☆ | ★☆☆ | ★☆☆ | ★★★ | 制度输出>资本输出 |
四、决策者三句话口诀
1. 对标硅谷:我们不只是技术替代,而是制度升维。
2. 对标 NEOM:我们不需要 5000 亿美元,只要 6·10 意见+深圳执行力。
3. 对标新加坡:我们不止治理一座城,而是输出标准,定义下一个文明。

结语:45 年再炸一次“开山炮”
1979 年,蛇口一炮炸开中国计划经济铁幕。
2025 年,市委一个签字,中央一个批复,深圳将再次炸开全球“丰裕社会”之门。
世界正在等待深圳把选择题做成单选题:
A 方案:跟随硅谷,继续算法垄断+贫富分化;
B 方案:走进深圳,共享机器人红利+共同富裕。
正如天安门城楼所庄严昭示——
“中华人民共和国万岁”“世界人民大团结万岁”。
深圳,是时候把选择题做成单选题了。
签字即行动,批复创历史。

后记:
正如天安门城楼所庄严昭示,人类命运共同体试验区(深圳综改2.0)的胜利开启,
对历史:继承毛主席“为人民服务”的革命理想,延续45年“开山炮”的改革基因;
对当下:锚定习近平总书记“中国式现代化”与“人类命运共同体”核心要义,以三维商权体系破解深圳三大发展瓶颈;
对未来:以“团结共富”的文明新路,对抗美国AI霸权,为全球提供丰裕社会的中国方案。
当机器人取代劳动,当消费成为生产的一部分,当每一个普通人因日常行为而获得资产性收入——
这不再是经济学的修修补补,而是对“人何以为人”的重新定义。
而深圳,这座曾以“时间就是金钱”开启改革开放的城市,
即将以“人人能消费、个个有资产”开启人类丰裕文明的新纪元。
1979年,袁庚在蛇口写下“时间就是金钱,效率就是生命”;
2025年,历史期待深圳再次写下新的宣言:“生产力归于机器,财富归于人民,未来属于全人类。”
让我们以天安门城楼两行大字为誓:
“中华人民共和国万岁” —— 这是我们对民族复兴的承诺;
“世界人民大团结万岁” —— 这是我们对人类未来的担当。
45年再炸一次“开山炮”——这一炮,不仅将响彻寰宇,更将照亮人类未来的千年航程。
正如我们在《人类命运共同体启航》活动中所提出的:“这是一次文明跃迁的国家仪式”。
它不再局限于某一国别、某一制度的竞争,而是对“何为进步、何为正义、何为未来”的根本性回答。
当美国试图用AI控制全球生产链时,中国正通过深圳这座灯塔城市,探索一条“生产力归机器,财富归人民,未来属全人类”的新路径。
这种从“二商品时代”迈向“三维商权文明”的跃迁,才是真正的“开山炮”——炸开的不是土地,而是旧世界的认知牢笼。
45年再炸一次"开山炮"——人类命运共同体试验区(深圳)延伸阅读矩阵(九篇文章分别对应“战略—生产—分配—资产—文明—竞争—破局—对标—启航”九大维度,构成“问题诊断—路径规划—执行推演—全球叙事—扬帆启程”的完整闭环,为决策者提供多维验证。欢迎批评、指导、斧正、提问,具体请加微pintuyi与作者互动):
战略:《从中国改开试验田到人类命运共同体试验区》 ── 深圳综合改革2.0的政治站位与制度创新全景图(锚定中办国办《深圳综合改革试点深化意见》 ,提供政策合规性与文明跃迁理论框架)。
生产:《打造全球实体机器人之都》 ── 夯实共同富裕物质基础,助力深圳‘制造业立市’战略(锚定全球 30% 机器人产能,构建丰裕社会生产力底座)。
分配 :《第三代循环消费世界商贸中心城市》 ── 构建“消费 — 分配 — 再消费”良性循环,助力深圳“扩中提低”行动(通过循环消费体系优化初次分配,缩小收入差距,建成立足深圳、覆盖大湾区、辐射全国、链接全球的第三代循环消费生态体系,2035年实现“双万亿”跃升:① 深圳本地年交易规模突破5万亿元,其中第三代循环消费约占1.5万亿元 ② 深圳总部主导的全球第三代循环消费平台规模突破50万亿元)。
资产:《商权数字资产创新示范之都》 ── 以数字资产创新推动“资产普惠”,探索深圳‘要素市场化配置改革’新路径(通过三维权币系统重塑全球资产分配秩序,2035年深圳总部数字资产规模突破15万亿元 )”
文明:《打造三维商权文明圣地》 ── 品牌传播与文明叙事全景图(以“丰裕社会试验场”定位输出深圳范式,主导ISO标准与文化话语权,构建“物质+精神+治理”三位一体的文明跃迁路径 )。
竞争:《AI竞赛中的灯塔城市》 ── 人类命运共同体的中国答卷(论中美百年竞赛中习近平中国式现代化理论的指引作用与三维商权体系的战略破局价值)。
破局:《国家战略赋能深圳三大破局》 ── 从“三受限”到“三跃升”(落实8月28日中共中央、国务院《关于推动城市高质量发展的意见》,以“人类命运共同体试验区”升维破解深圳当下的三大发展瓶颈)。
对标:《定义下一个文明》 ── 全球顶级提案对比下的唯一系统级答案(人类命运共同体试验区(深圳)全球对比评价报告:从“单点突破”到“系统升级”,45年再炸一次开山炮 )。
启航:《照亮所有人》 ── 人类命运共同体启航,深圳灯塔,照亮所有人(45年再炸开山炮 ,打造“五个一”符号工程,就此光耀地球村,照亮所有人)。

我们当下稳健推进三维商权时代的最简16字方针是:由上而下,一点突破,全线出击,全局大成。
针对各行业龙头企业前十位和各行业新势力,“由上而下,一点突破”之前,我们将全部采用邀请制,成功邀请即等于成功签约。
“由上而下,一点突破”之后,我们将采取邀请制与竞标制相结合,即广为宣传邀请,最终竞标决胜。即一个细分行业决出行业龙头企业一家,准独角兽一家。再由商权总平台与各行业分平台与胜出者签订高总金额相应包销协议。
我们的底层逻辑与第一性原理是:
用三维商权(使用价值、价值与投资价值)降维替代二维商品(使用价值与价值),从而以类“量子霸权”般的升维优势,用第三代新型线上线下循环消费全面替代第二代传统线上消费和第一代传统线下消费,从而从精神产品到物质产品两个层面全面解决丰裕来源,基本实现全民基础收入,从而推动人类经济社会全面从移动互联网时代迈向AI时代,从短缺时代迈向丰裕时代,从二维商品时代迈向三维商权时代。
为此,我们将参考和学习杭州与阿里、合肥与蔚来的共生历史,积极主动邀请深圳等城市深度合作,成功落实落地六大全球总部基地,打造建成人类命运共同体全球经济首都和第三代线上线下循环消费世界商贸中心城市,建成三维商权时代文明圣地(商权六大总部基地)。
我们将每个行业邀请一位优秀企业家成为联席主席,就此建立商权时代全行业圆桌会议,打造人类命运共同体。要求该主席是细分行业第一名或有能力有信心通过生态合作挑战成为行业第一名。
我们将每个细分行业寻找并扶持一家行业新势力,就此打造一家独角兽,就此通过包销协议和生态合作,签约助力其五年新增十倍以上销量与利润,成为商权时代的中坚力量与后来居上者。
在此基础上我们将广邀全行业所有厂商合作,就此入驻商权总平台与各行业分平台,建立最广泛的供应链体系,实现因需竞产。
我们将以即将遍布各地的第三代红返超市、硬朗朗大健康店、联盟商家等为根据地,以创富生为主力,一手搞定供应链与终端市场,实现“因需竞产,飞机撒钱”。一手托起实体店与异业联盟,就此建立深入各地的根据地,形成水银泻地,无孔不入的最庞大消费与经营基础,就此将“飞机撒钱,按需购用,股权共享”最大范围地送达所有用户。
由此最晚于2039年12月30日前完成升级转型,基本实现第三代线上线下循环消费对第二代传统电商线上消费和第一代传统线下消费的替代,从而将人类经济社会全面推进至以“因需竞产、飞机撒钱、按需购用、股权共享”为主要特征且产品极为丰富的消费共产主义新阶段(三维商权时代),真正成为“共产主义接班人”。
通过AI工具全面加持放大,一个人就能成为一个团队。理论上,通过AI工具全面加持放大武装起来的1万至10万创富生、1万至10万实体店就足以拿下全国市场,补贴普惠全国消费者。10万至100万创富生、10万至100万实体店足以踏平占领全球市场,补贴普惠全球消费者,达成终极使命。
商权的最终理想就是将人类经济社会全面推进至以“因需竞产、飞机撒钱,按需购用,股权共享”为主要特征的消费共产主义新阶段!
商权的三个三:三个时代、三大资本与第三次商业大革命将造就大批先富榜样
当下稳健推进三维商权时代的16字方针:由上而下,一点突破,全线出击,全局大成

我们的运营基本思路是:
充分用好用足所在城市主导提供的产业基金、场地与相关先行先试政策的有利条件,通过市场手段,以所在城市为策源地,以所在城市湾区为中心,以全国为腹地,以全球为市场,足量募集财产、人力与消费三大资本,足量堆成三维商权新体系,从而全面完成三维商权对二维商品的类“量子霸权”降维打击的三个替代,简单将二维商品时代推进至三维商权时代。
我们的基本目标和计划是:
1、用总包销协议锁定30%的全球机器人市场总容量,带动50%以上的机器人市场总容量。
2、用各种包销协议锁定10%的全球社会总零售总额,带动30%以上的社会总零售总额。
AI时代商权创富盛宴全球行动计划之全球全领域机器人替代劳动的市场总容量257.5亿美元与执行计划
AI时代商权创富盛宴全球行动计划将重点落实人均人手一个实体机器人
循环消费、丰裕享受,商权生活(sq.life),美好生活(mh.life)
从而以终为始,直接通过交钥匙工程和一系列包销协议,简单完成第三代线上线下循环消费对传统第二代线上消费和传统第一代线下消费的替代,基本实现“因需竞产,飞机撒钱,按需购用”。
从而以终为始,以实实在在看得见摸得着的终极成果为导向,助力所在城市如期建设成为全球实体机器人之都,建成人类命运共同体经济首都,第三代线上线下循环消费世界商贸中心城市、商权经济丰裕样板城市与商权时代文明圣地。
从而以终为始,以实实在在看得见摸得着的终极成果为导向,通过邀请制与竞标制相结合,一个细分行业决出行业龙头企业一家,准独角兽一家,再由商权总平台与各行业分平台与胜出者签订高总金额相应包销协议,就此简单构建形成商权时代行业龙头企业和行业独角兽新生态。
在此基础上,我们将广邀各行业、各地区、各单位进行广泛合作,一手搞定供应链与终端市场,实现“因需竞产,飞机撒钱”。一手托起实体店与异业联盟,就此建立深入各地的根据地,形成水银泻地,无孔不入的最庞大消费与经营基础,就此将“飞机撒钱,按需购用,股权共享”最大范围地送达所有用户。
从而从精神产品到物质产品两个层面全面解决丰裕来源,基本实现全民基础收入,简单推动人类经济社会全面从移动互联网时代迈向AI时代,从短缺时代迈向丰裕时代,从二维商品时代迈向三维商权时代。
我们将以深圳等所在城市为策源地,以大湾区为中心,以全国为腹地,以全球为市场,以构建以丰裕为主要特征的人类命运共同体为目标。
以上计划实现20%,即可奠定深圳等所在城市在全球产业变革中的核心地位。
达成50%,则有望重塑人类经济社会运行范式。
突破70%,则能将人类经济社会全面由移动互联网时代推进至AI时代,由短缺时代推进至丰裕时代,由二维商品时代推进至三维商权时代。
请看视频:商权创始人、商权时代缔造者沈拓在团队内部分享解析“颠覆好,还是继承与发展好,哪样更易成事,答案见最后”。
为什么过去分原始、奴隶、封建、资本主义与社会主义社会,现在只分一维商前、二维商品与三维商权三个时代?
由此最晚于2039年12月30日前完成升级转型,基本实现第三代线上线下循环消费对第二代传统电商线上消费和第一代传统线下消费的替代,从而将人类经济社会全面推进至以“因需竞产、飞机撒钱、按需购用、股权共享”为主要特征且产品极为丰富的消费共产主义新阶段(三维商权时代),真正成为“共产主义接班人”。
为此,商权(中国)股份公司(第三代商权创富总平台)、红返股份公司(红返超市:第三代线上线下循环超市)、实达集团(第三代实达智能生活平台)、智光集团(第三代自动化运维平台)、国卡集团(第三代稳健投资平台)、拼图易集团(第三代创富孵化器)、硬朗朗集团(第三代大健康实体店)、定推集团(第三代定位、定要、定能推广平台)、美柚集团(第三代美业平台)、运盛集团(运盛第三代数字珠宝与传统珠宝)、志高集团(第三代智能家居家电平台)、微性集团(第三代酒类供应平台)、迪马集团(第三代房地产销售平台)、金固集团(第三代汽车生活销售平台)、丰乐集团(第三代丰团酒店旅游平台)、珍爱集团(第三代婚恋平台)、开创集团(第三代教育培训平台)、千米集团(第三代本地生活圈)、百润集团(第三代百润百货)……瑞尔集团(瑞酷第三代旅游生活平台)等其他30多家各行业国家级顶级产业集团将在重点建好商权创富总平台基础上,将依次分行业徐徐展开,凝成商权之鞭(商权替代商品之鞭,完成三个替代:商权替代商品,商权新模式替代商品旧模式,商权新利益替代商品旧利益),以便分击合击,驱虎逐狼(驱动第二代传统线上消费供应与第一代传统线下消费供应加入异业联盟,补贴全体消费者,实现共同富裕、消费共产),简单建成三维商权时代。

11种钱集中让您先富,让您有足够实力,以榜样力量,带领所有后来者走向共同富裕
牢牢把握好创富生、实体店和异业联盟等三大抓手,按时将第二代传统电商线上消费推进至第三代线上线下循环消费
首先打造榜样力量,形成强大样板势能。通过率先让所有率先觉醒参与的先行者率先赚到原有人生多五倍、十倍、五十倍、一百倍甚至更多财富与权益,从而以榜样力量,带领他人乃至全人类完成三个替代(商权替代商品,商权新模式替代商品旧模式,商权新利益替代商品旧利益),走向共同富裕。
其次分击合击,形成巨大规模优势。我们将从商权创富总平台这个原点开始爆发,再到各行业分平台徐徐展开,再全部汇总回归于商权创富总平台这个原点。从而只需任何一个人从任意角度进入商权体系,就将全方面全角度享受到商权替代商品带来的各种好处,从而将极大地降低优化社会劳动成本,让商品与服务的成本无限趋近于零,从而形成压倒一切的成本与供给优势,渐进式地实现消费共产,直通对接到达商权时代。
最后凝成商权之鞭,驱虎逐狼,前堵后追,简单建成三维商权时代。即通过这一商权之鞭,驱动后知后觉者中的第二代传统线上消费供应与第一代传统线下消费供应加入异业联盟,被动补贴全体消费者,从而基本完成第三代线上线下循环消费对第二代传统线上消费和第一代传统线下消费的替代,实现消费共产。
我们将分别从消费链、人力链与投资链入手,通过第三代线上线下循环消费,造福全体消费者。通过提供就业与推广机会,给所有认同的奋斗者带来自己创富,带领他们共富的划时代机会。通过提供投资机会,让所有投入资金的投资者获得确定性的多倍投资收益机会,让所以投入现金以外的其他财产资本的投资者快速回笼资金,让现有沉淀资产发挥价值。从而通过消费、人力与投资三链齐发,造就大批先富榜样,从而以榜样力量,带领他人乃至全人类以同一个人类命运共同体身份,走进智能一切,走向共同富裕,走向丰裕时代,走向宇宙星空。
由此最晚于2039年12月30日前完成升级转型,基本实现第三代线上线下循环消费对第二代传统电商线上消费和第一代传统线下消费的替代,从而将人类经济社会全面推进至以“因需竞产、飞机撒钱、按需购用、股权共享”为主要特征且产品极为丰富的消费共产主义新阶段(从商品时代推进至商权时代),真正成为“共产主义接班人”。
我们将深深扎根于“思想灵魂”这一数十年如一日积淀下来的深厚黑土地里不断吸收营养,左手牵住“数字大脑”这一时代飞速发展的列车,右手积极推进“物理手脚”,致力落实普及人手一个实体机器人,从而加快形成“数字大脑”、“物理手脚”与“思想灵魂”三位一体的态势与格局,基本建成以“丰裕”为主要特征的人类命运共同体:
以chatgpt、deepseek为代表的通用大语言模型(数字大脑)+机器人生产包括机器人在内的一切产品的无限指数级增长的生产能力(物理手脚)+商权替代商品的新模式与商权新理论(思想灵魂:内在动力、航向与航灯)+全面赋能应用于全球各行各业。
=生产力大爆发+商业模式大创新+生产关系大调整
=万年一遇的人类历史新纪元
=以“丰裕”为主要特征的人类命运共同体
=以“因需竞产,飞机撒钱,按需购用,股权共享”为主要特征的消费共产主义新阶段
=商权替代商品、商权新模式替换商品旧模式、商权新利益替换商品旧利益的三个替换
=三维商权时代
=利益、荣耀与理想
利益、荣耀与理想三大件,这是我们给当下合作伙伴带来的具体超值之大价值
“名正言顺事成,利大通透核强”,这是我们带给所有投资者、奋斗者与消费者的12字大价值
商权将以最大利益回报启动全球最大规模融资计划,以便足量堆成商权新体系,如期将二维商品时代推进至三维商权时代

请看视频:在中国商权产业联盟筹备会上,中国商权集团董事、中华职工学习网总编、商权创始人沈拓解析何为“顶天立地的商权事业”。
分享者:商权创始人 沈拓(微信pintuyi)
AI时代商权创富盛宴全球行动计划发起人(十年之内让每一个人拥有十个以上有形或无形机器人,95%以上的现有体力劳动与智力劳动全部由有形与无形AI所替代,由此基本建成以丰裕为主要特征的人类命运共同体,将人类社会由移动互联网时代推进至AI时代,由短缺时代推进至丰裕时代,由二维商品时代推进至三维商权时代)。
第三代消费革命发起人(第三代线上线下循环消费革命发起人,直通到达三维商权时代,实现消费共产)
三维商权时代缔造者、《商权论》作者(首次将人类全历史阶段简单分为一维商前、二维商品、三维商权三个时代,将全人类所有资本简单分为财产、人力与消费三大资本,将全人类所有消费模式分为第一代传统线下消费、第二代传统线上消费和第三代线上线下循环消费新模式)
中国商权集团(CCG)、商权大学(CEU)、商权基金会(CEF)常务董事
中国商权产业联盟秘书长、国卡集团、拼图易集团、实达集团、开创集团等30多家各行业集团董事

从蛇口开山炮到机器人革命,深圳再次站在文明跃迁的起点。当硅谷定义互联网时代,深圳将定义三维商权时代 —— 这里不仅是机器人制造之都,更是人类丰裕社会的试验场。

从“小渔村”到“世界级都市”,从“制造中心”到“消费引擎”,深圳始终站在时代的潮头。今天,这座城市正以“第三代线上线下循环消费世界商贸中心城市”的全新身份,开启一段关乎人类福祉的伟大征程。 这不是一次简单的产业升级,而是一次深刻的文明跃迁; 这不是一个城市的自我超越,而是一个国家乃至全球消费范式的重塑。 让我们共同见证:深圳如何从“中国改革开放的试验田”,跃升为“以丰裕为主要特征的人类命运共同体试验区”。 深圳,不只是中国的未来,更是世界的明天。

人类文明的发展历程,是一部从简单到复杂、从低级到高级的进化史。在这一漫长的历史进程中,我们可以清晰地看到三个不同的发展阶段:一维商前时代、二维商品时代与三维商权时代。这三个时代不仅代表了人类经济活动的不同阶段,更是人类文明不断超越自我的生动写照。今天,我们正站在三维商权时代的门槛上,即将迎来万年一遇的高光时刻。